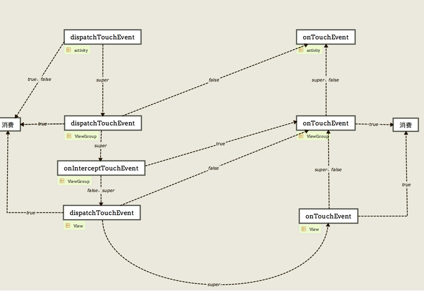
一次完整事件的传递主要包括三个阶段:分别是事件的分发、拦截、消费。
触摸事件被封装为MotionEvent,包括ACTION_DOWN,ACTION_MOVE, ACTION_UP。
触摸事件在各个组件中的方法
| 功能 | 是否存在该方法 | Activity | View | ViewGroup |
|---|---|---|---|---|
| 分发 | dispatchToucheEvent | 是 | 是 | 是 |
| 拦截 | onInterceptToucheEvent | 否 | 否 | 是 |
| 消费 | onToucheEvent | 是 | 否 | 是 |

ViewGroup 和View的这些方法的默认实现就是会让整个事件安装U型完整走完,所以 return super.xxxxxx() 就会让事件依照U型的方向的完整走完整个事件流动路径),中间不做任何改动,不回溯、不终止,每个环节都走到。
- 对于 dispatchTouchEvent,onTouchEvent,return true是终结事件传递。return false 是回溯到父View的onTouchEvent方法。
- ViewGroup 想把自己分发给自己的onTouchEvent,需要拦截器onInterceptTouchEvent方法return true 把事件拦截下来。
- ViewGroup 的拦截器onInterceptTouchEvent 默认是不拦截的,所以return super.onInterceptTouchEvent()=return false;
- View 没有拦截器,为了让View可以把事件分发给自己的onTouchEvent,View的dispatchTouchEvent默认实现(super)就是把事件分发给自己的onTouchEvent。
- 对于ACTION_MOVE、ACTION_UP总结:ACTION_DOWN事件在哪个控件消费了(return true), 那么ACTION_MOVE和ACTION_UP就会从上往下(通过dispatchTouchEvent)做事件分发往下传,就只会传到这个控件,不会继续往下传,如果ACTION_DOWN事件是在dispatchTouchEvent消费,那么事件到此为止停止传递,如果ACTION_DOWN事件是在onTouchEvent消费的,那么会把ACTION_MOVE或ACTION_UP事件传给该控件的onTouchEvent处理并结束传递。
onTouch()和onTouchEvent()的区别
- 这两个方法都是在View的dispatchTouchEvent中调用,但onTouch优先于onTouchEvent执行。
- 如果在onTouch方法中返回true将事件消费掉,onTouchEvent()将不会再执行。